• 首页
  • 关于我们

    关于我们

    建设世界一流创新型工程公司

    公司简介
    董事长致辞
    组织机构
    发展历程
    QHSE
    品牌文化
    社会责任
    联系我们
  • 新闻中心

    新闻中心

    见证时代,传递价值

    集团要闻
    公司要闻
    融媒中心
  • 主营业务

    主营业务

    从分子到产业,每一步都是价值跃升

    研发
    工程
    实业
    工程服务
  • 综合实力

    综合实力

    专业赢得信赖,实力见证典范

    资质荣誉
    科技成果
  • 党建领航

    党建领航

    以高质量党建引领高质量发展

    党的建设
    宣传思想
    职工之家
    青年之友
    党风廉政建设
  • 人力资源

    人力资源

    打造最好舞台,成就最好自己

    人才队伍
    人才培养
    人才发展
    人才招聘
  • 信息公开

    信息公开

    透明沟通,信任同行

    企业基本信息
    重大事项
    社会责任
    联系我们
    合规宣言
    信访与合规举报
En
EN ES TR AR RU
  • 您好,
    有什么可以帮您?
  • 微信公众号
首页 新闻中心公司要闻

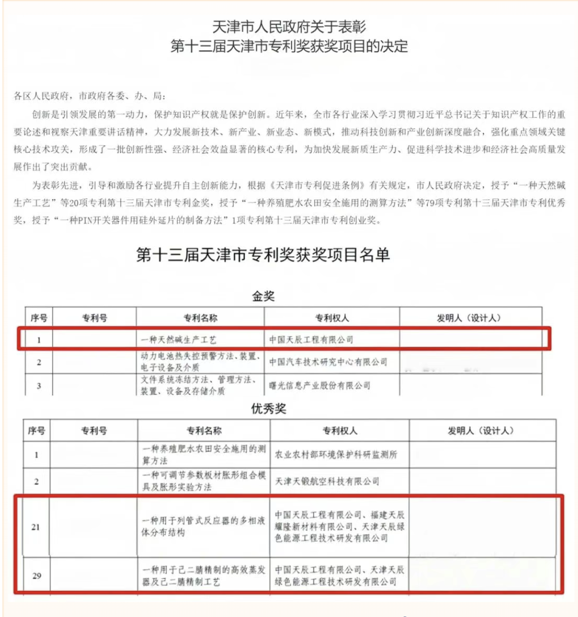
中国化学天辰公司荣获第十三届天津市专利奖1金2优

  • 发布时间:2026-01-18

近日,第十三届天津市专利奖评选结果正式公布。中国化学天辰公司申报的三项专利脱颖而出,荣获1项金奖、2项优秀奖。这是公司首次获得天津市专利金奖,标志着公司的专利质量与创新高度迈上新台阶,自主创新硬实力再获权威认可。

1769650439226000.png

本次摘得天津市专利金奖的《一种天然碱生产工艺》,是天辰公司完全自主知识产权的世界首创技术,可广泛适配全球主要天然碱矿。近十年来,应用该技术的天然碱产能占全球总量达55%,引领行业技术革新。该技术成功应用于土耳其卡赞天然碱项目等,不仅显著提升了合作企业的市场竞争力,更有力保障了天然碱产业的可持续发展,以技术创新赋能产业升级,充分展现了这项金奖专利的核心价值。

优秀奖专利《一种用于列管式反应器的多相液体分布结构》,聚焦双氧水法环氧丙烷核心反应装置——新型反应器多相液体进料分布装置,突破国外技术垄断,实现绿色工艺国产化。天辰公司基于该专利的累计许可产能超150万吨,待全部建成投产后,预计每年可实现废水减排超过6000万吨,废渣减排超过240万吨,减排成效显著,切实践行“绿水青山就是金山银山”理念,为化工行业绿色低碳发展注入强劲动力。

另一项优秀奖专利《一种用于己二腈精制的高效蒸发器及己二腈精制工艺》,属于创新研发新型己二腈高效精制设备及工艺,实现丁二烯氢氰化制己二腈核心技术国产化。依托该技术建设的我国首台套丁二烯法己二腈工业化生产项目全面达产,不仅填补了国内该产品的技术与市场空白,更标志着中国尼龙产业开启发展新局面,进一步健全了高端尼龙产业链,提升我国高端化工材料自主保障能力,筑牢产业链供应链安全。

该奖项由天津市知识产权局组织评选,是本市专利领域的标杆性奖项。天辰公司专利凭借突出的技术创新性、实用性及市场价值,赢得评审机构高度认可。此次获奖充分彰显了公司在工程技术创新领域的卓越实力,也是公司践行“科技天辰 数智天辰”发展主题的重要里程碑。未来,公司将持续深耕工程技术创新领域,以更多高质量专利成果赋能产业升级,为推动行业高质量发展、助力国家创新驱动发展战略落地实施贡献更大力量。

上一篇:
中国化学天辰绿能公司淄博中试平台入选!
下一篇:
中国化学天辰公司定点帮扶及人才支撑工作获地方政府肯定
返回列表

推荐新闻

更多
  • 榆林化学二期一阶段1#圆形煤场主体结构顺利封顶
    2026-05-03
  • 索理思北海多功能化学品项目举行开工奠基仪式
    2026-05-02
  • 中国化学天辰公司签署黑龙江省鸡西市鸡东县30万吨绿氢醇航油化工联产项目EPC工程总承包合同
    2026-04-30
  • 提前19天!天津渤化码头库区项目低温液氨储罐气顶升圆满完成
    2026-04-29
经营管理部
86-22-23408999
邮箱
tccdomestic@cntcc.cn
国际业务部
86-10-52613803
E-mail
tccoverseas@cntcc.cn
党委组织部(人力资源部)
86-22-23408726
纪委邮箱
jwbgs@cntcc.cn
综合管理部(党委办公室)
86-22-86810032
公司地址
天津市北辰区京津路1号
农民工服务热线
86-22-23408826
关于我们
公司简介
董事长致辞
组织机构
发展历程
QHSE
品牌文化
社会责任
联系我们
新闻中心
集团要闻
公司要闻
融媒中心
主营业务
研发
工程
实业
工程服务
综合实力
资质荣誉
科技成果
党建领航
党的建设
宣传思想
职工之家
青年之友
党风廉政建设
人力资源
人才队伍
人才培养
人才发展
人才招聘
信息公开
企业基本信息
重大事项
社会责任
联系我们
合规宣言
信访与合规举报
  • 生态环保投诉举报二维码生态环保投诉举报二维码
  • 欠款欠薪<br>维权渠道欠款欠薪
    维权渠道
  • 微信公众号微信公众号
友情链接:
国务院国有资产监督管理委员会 中华人民共和国科学技术部 中国证券监督管理委员会 中华人民共和国住房和城乡建设部 中国化学工程集团有限公司

Copyright © 2026 中国天辰工程有限公司  All Right Reserved.  津ICP备05009009号-1

隐私保护 法律声明 网站地图