• 首页
  • 关于我们

    关于我们

    建设世界一流创新型工程公司

    公司简介
    董事长致辞
    组织机构
    发展历程
    QHSE
    品牌文化
    社会责任
    联系我们
  • 新闻中心

    新闻中心

    见证时代,传递价值

    集团要闻
    公司要闻
    融媒中心
  • 主营业务

    主营业务

    从分子到产业,每一步都是价值跃升

    研发
    工程
    实业
    工程服务
  • 综合实力

    综合实力

    专业赢得信赖,实力见证典范

    资质荣誉
    科技成果
  • 党建领航

    党建领航

    以高质量党建引领高质量发展

    党的建设
    宣传思想
    职工之家
    青年之友
    党风廉政建设
  • 人力资源

    人力资源

    打造最好舞台,成就最好自己

    人才队伍
    人才培养
    人才发展
    人才招聘
  • 信息公开

    信息公开

    透明沟通,信任同行

    企业基本信息
    重大事项
    社会责任
    联系我们
    合规宣言
    信访与合规举报
CN EN ES TR RU
  • 您好,
    有什么可以帮您?
  • 微信公众号
首页 新闻中心公司要闻

重磅加冕!中国化学天辰公司两项技术荣登石化联合会推广榜

  • 发布时间:2025-08-21

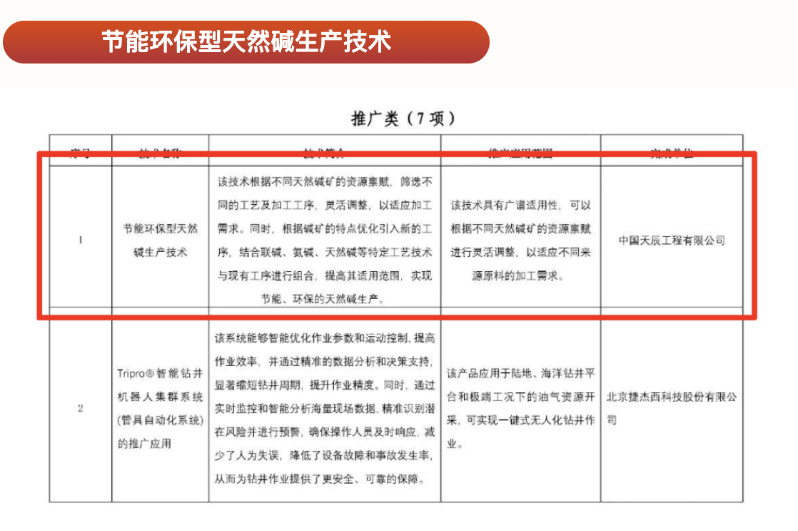
近日,中国石油和化学工业联合会发布《2025年度中国石油和化学工业联合会科技指导计划》,中国化学天辰公司自主研发的“节能环保型天然碱生产技术”与“丁二烯直接氰化法己二腈技术”成功入选推广类项目。

1756343605432399.png

该技术通过创新设计各工序能量耦合模式、优化生产流程及实现工序有机组合,具备适配不同天然碱矿源的灵活性,可显著降低生产能耗并减少污染物排放,为天然碱行业绿色转型提供高效解决方案。同时,该技术“节能降碳、循环利用”的实践成效,生动诠释了“绿水青山就是金山银山”的深刻内涵,为产业发展与生态保护协同共进注入强劲动力。

1756343638529514.png

该技术一举攻克该领域长期被国外垄断的“卡脖子”难题,成功填补国内相关技术与产业空白,对提升我国高端化工材料自主保障能力具有重要意义。

据悉,此次科技指导计划聚焦行业关键技术突破与科技成果转化应用,共评选出7个推广类项目,天辰公司两项技术入选,标志着公司在科技成果产业化领域的实力获行业权威高度认可。

天辰公司自成立以来,始终将“创新驱动”贯穿于技术研发与成果转化全过程,致力于加快建设高质量发展的科技型企业。此次两项技术列入行业科技推广计划,不仅是对公司技术创新能力的肯定,更为深入推进新技术产业化、规模化应用筑牢坚实基础。未来,天辰公司将以此为契机,进一步加大科技成果转化力度,通过持续创新推动更多前沿技术落地生根,助力化工行业实现科技成果工业化与产业化升级,为集团公司高质量发展贡献积极力量。

上一篇:
中国化学天辰公司“智采平台”订单管理及海外云采模块成功上线
下一篇:
中国化学天辰公司召开安全生产“雷霆行动”启动会议
返回列表

推荐新闻

更多
  • 6亿元!中国化学天辰公司2026年度第一期科技创新公司债券成功发行
    2026-05-12
  • 中国化学天辰公司召开安全生产专题会议
    2026-05-07
  • 中国化学天辰公司召开2026年5月份经济运行分析会暨上半年主要经济指标部署会
    2026-05-07
  • 榆林化学二期一阶段1#圆形煤场主体结构顺利封顶
    2026-05-03
经营管理部
86-22-23408999
邮箱
tccdomestic@cntcc.cn
国际业务部
86-10-52613803
E-mail
tccoverseas@cntcc.cn
党委组织部(人力资源部)
86-22-23408726
纪委邮箱
jwbgs@cntcc.cn
综合管理部(党委办公室)
86-22-86810032
公司地址
天津市北辰区京津路1号
农民工服务热线
86-22-23408826
关于我们
公司简介
董事长致辞
组织机构
发展历程
QHSE
品牌文化
社会责任
联系我们
新闻中心
集团要闻
公司要闻
融媒中心
主营业务
研发
工程
实业
工程服务
综合实力
资质荣誉
科技成果
党建领航
党的建设
宣传思想
职工之家
青年之友
党风廉政建设
人力资源
人才队伍
人才培养
人才发展
人才招聘
信息公开
企业基本信息
重大事项
社会责任
联系我们
合规宣言
信访与合规举报
  • 生态环保投诉举报二维码生态环保投诉举报二维码
  • 欠款欠薪<br>维权渠道欠款欠薪
    维权渠道
  • 微信公众号微信公众号
友情链接:
国务院国有资产监督管理委员会 中华人民共和国科学技术部 中国证券监督管理委员会 中华人民共和国住房和城乡建设部 中国化学工程集团有限公司

Copyright © 2026 中国天辰工程有限公司  All Right Reserved.  津ICP备05009009号-1

隐私保护 法律声明 网站地图